Używamy plików cookie, aby poprawić jakość przeglądania oraz analizować ruch na stronie. Szczegółowe informacje w
polityce prywatności
. Klikając "Tak", akceptujesz te warunki.
Tak
Nie
Przejdź do wyszukiwarki
Przejdź do menu górnego
Przejdź do menu lewego
Przejdź do treści
czcionka:
A
A
A
kontrast:
Miasto Kraków
Szukaj w bip
Szukaj
Wyszukiwanie zaawansowane
Mapa strony
zaloguj
BIP MJO - Krakowskie Biuro Festiwalowe
Strona główna
Informacje o jednostce
Finanse i mienie
Polityki, programy, raporty
E-URZĄD
Przetwarzanie danych osobowych
DOSTĘPNOŚĆ
Koordynator dostępności
Dostępność architektoniczna
Raport o stanie zapewniania dostępności
Deklaracja dostępności
Struktura organizacyjna
Kontrole, Skargi, Petycje, Audyt
Rejestry, ewidencje, archiwa
Strona Podmiotowa
Informacje o jednostce
Struktura organizacyjna
Struktura organizacyjna KBF
Wersja dokumentu z dnia 2017-07-24 08:38:29 
>
 
Powrót do najnowszej wersji
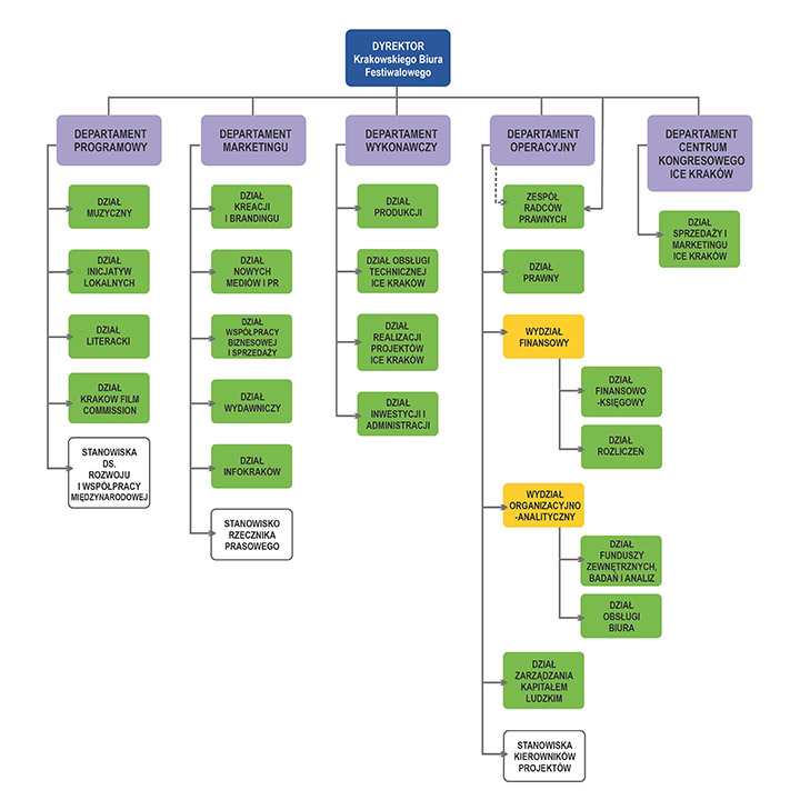
Schemat Organizacyjny Krakowskiego Biura Festiwalowego
Pokaż metkę
Ochrona danych osobowych
Udostępnianie informacji publicznej na wniosek
Ponowne wykorzystywanie informacji sektora publicznego
Deklaracja dostępności
Instrukcja BIP MJO
Polityka dotycząca cookies i podobnych technologii