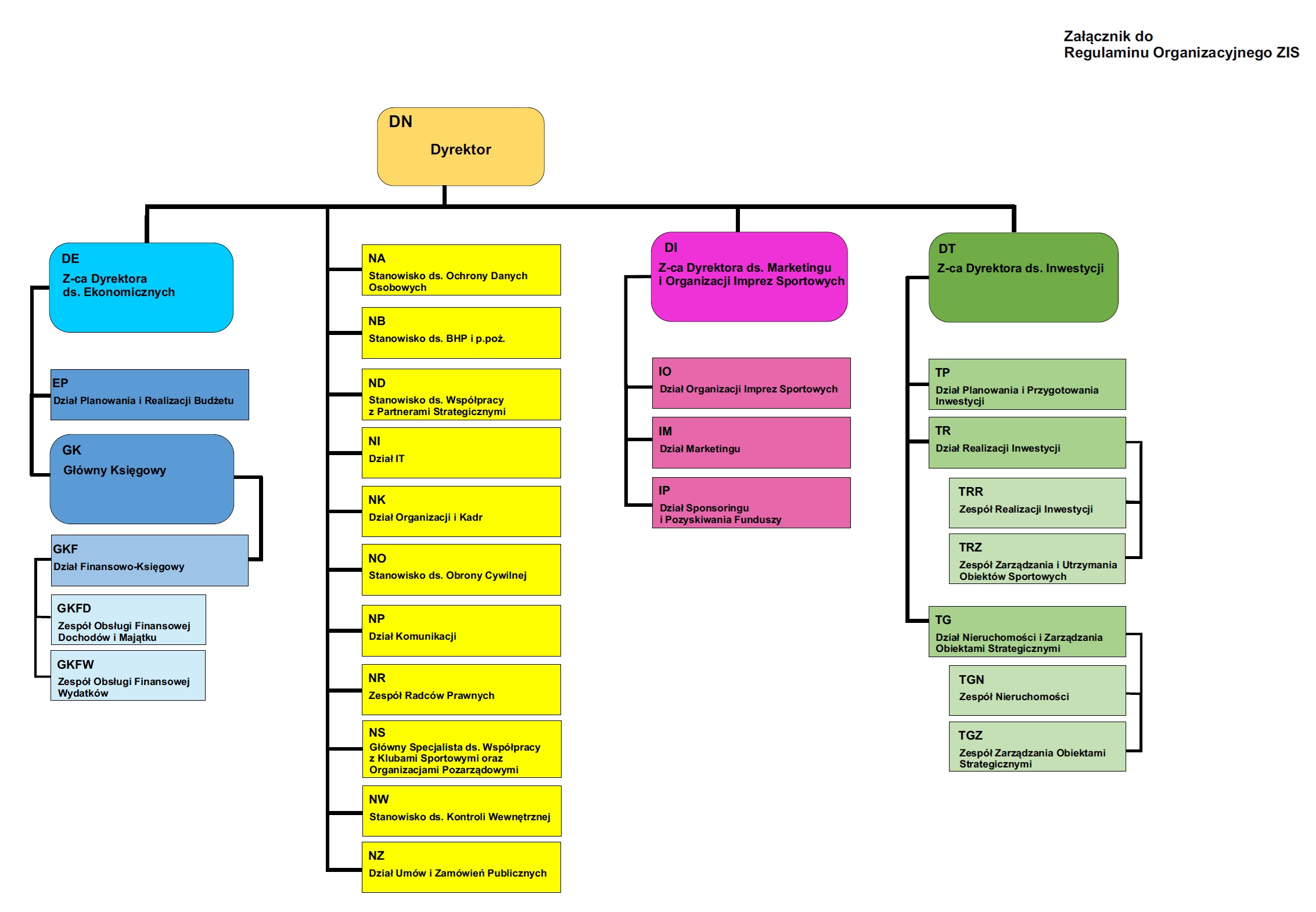
REGULAMIN ORGANIZACYJNY ZARZĄDU INFRASTRUKTURY SPORTOWEJ W KRAKOWIE - Zarządzenie Dyrektora ZIS nr 20/2025